R3 Governance
Data Access Committee

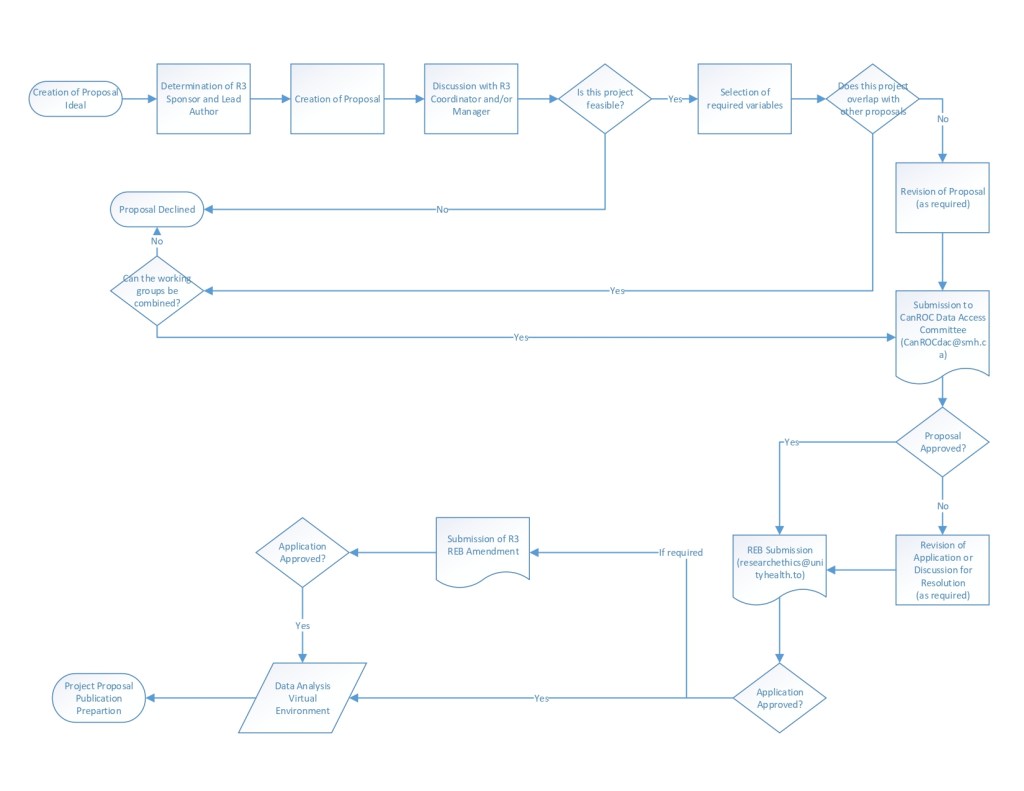
The R3 Data Access Committee (DAC) consists of representatives from each participating EMS agency, IT support staff, research investigators, and research staff. The role of the DAC is to assess each incoming research project to determine: if the research is possible, if it can be done with the least risk to patient privacy, if the data points requested are relevant to the project, and to combine efforts when two or more projects have similar goals. All projects using R3 data require DAC approval to proceed.
Research Ethics Board

The Research Ethics Board (REB) ensures that research involving the participation of humans meets current scientific and ethical research standards for the protection of human research participants. The REB reviews all proposed research from scientific and ethical perspectives before the research is started, and promotes the research ethics education of the research community. Projects using R3 data also require REB approval to proceed.
Data Access Flowchart

